「安全・安心」のまちづくり!osaka.tokiwa.east.town.
MENU
ホーム
自治会紹介
自治会の紹介
回覧板
おしらせ
専門部活動
防災・交通防犯部
総務管理・環境衛生部
広報・文化厚生部
日程/会館利用状況
会館利用状況
東ときわ台の広場
東ときわ台だより
みんなの広場
SCの広場
福祉の広場
東ときわ台文庫
動画の広場
お問い合わせ
東ときわ台自治会 HOME
>
総務管理・環境衛生部
>
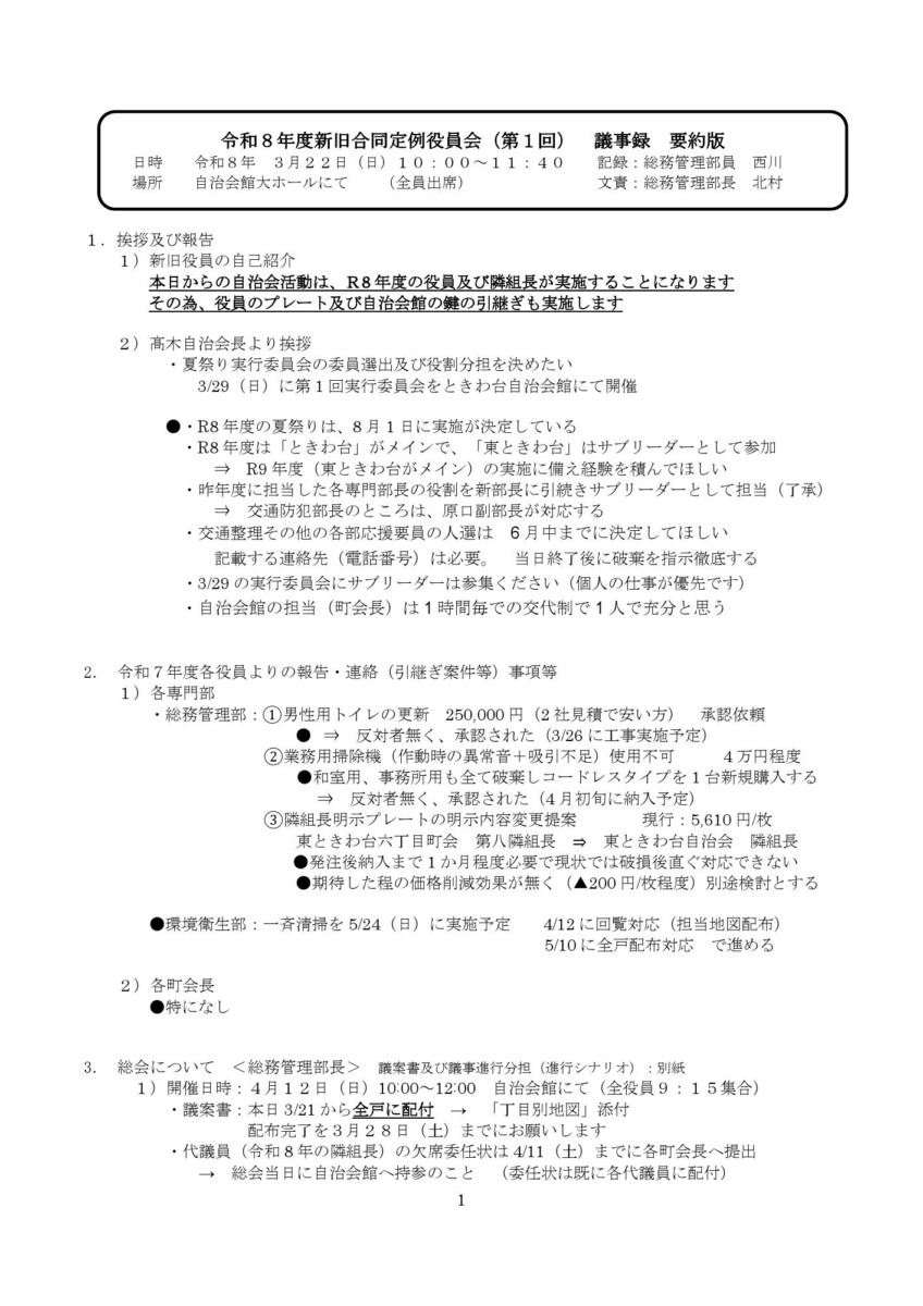
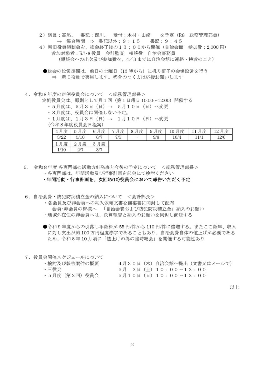
3月22日 新旧合同役員会議事録
3月22日 新旧合同役員会議事録
2026/04/04
« 前のページ
後のページ »
Copyright © 2026 東ときわ台自治会 All rights Reserved.